每天3分鐘操作系統修鍊秘籍(13):兩個緩衝空間Kernel Buffer和IO Buffer

兩個緩衝空間:kernel buffer和io buffer

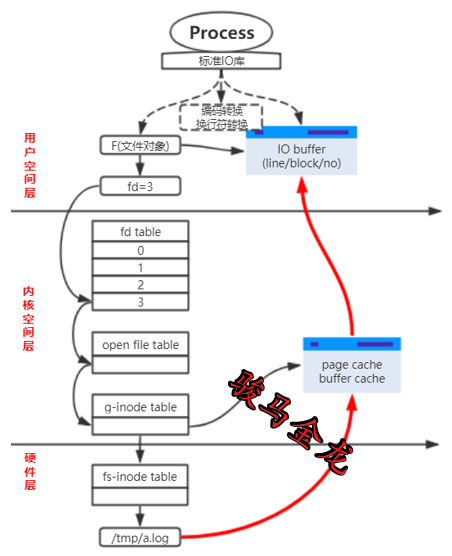
先看一張圖,稍後將圍繞這張圖展開描述。圖中的fd table、open file table以及兩個inode table都可以不用理解,只需要知道它們體現出來的文件描述符和磁盤文件之間的對應關係:文件描述符fd(例如圖中的fd=3)是對應磁盤上文件的。

在Linux下,我們經常會在IO操作時不可避免的涉及到文件描述符,因為Linux下的所有IO操作都是通過文件描述符來完成的。但是,文件描述符是一個非常底層的概念,通過它操作的數據,都是二進制數據,所以通過文件描述符完成IO的模式通常也稱為裸IO(Raw IO)。而且,直接通過底層的文件描述符進行編程會比較麻煩,因為是二進制數據,它缺少很多功能,比如無法指定編碼,無法指定換行符(換行符有多種:\n、\n\r、\r)等等。注意fd是用戶空間的,它僅僅是一個數值而已,並不是想象中感覺比較底層就在內核空間。

所以,現代高級語言(比如C、Python、Java、Golang)都提供了比文件描述符更高一層次的標準IO庫,比如C的標準IO庫是stdio,Python的標準IO庫是IO模塊,等等。使用這些標準IO庫中的函數進行IO操作時,都會使用比文件描述符更高一層次的對象,例如C中稱為IO流(io stream),其它面向對象的語言中一般稱為IO對象,為了方便說明,這裏統稱為IO對象。上圖中的F就是文件對象。

標準IO庫可以看作是文件描述符的更高層次的封裝,提供了比文件描述符操作IO更多的功能。例如,可以在IO對象上指定編碼、指定換行符,此外還在用戶空間提供了一個標準IO庫的緩衝空間,通常可稱為stdio bufferIO buffer,而這些功能在文件描述符上都是沒有的。另外,標準IO庫既然是高層封裝,當然也會提供用戶不使用這些功能(比如不使用IO Buffer),而是直接使用文件描述符,那麼這時候的文件對象就相當於是文件描述符了,這時候的IO操作模式也就是裸IO模式。

所有從硬件讀取或寫入到硬件的數據,默認都會經過操作系統維護的這個Kernel Buffer。正如上圖中描述的是讀數據過程。

例如,cat進程想要讀取a.log文件,cat進程是用戶空間進程,它自身沒有權限打開文件以及讀文件數據,它只能通過系統調用的方式陷入內核,請求操作系統幫助讀取數據,操作系統讀取數據後會將數據放入到page cache(剛才已說明,對於普通文件維護的Kernel buffer稱為page cache或buffer cache)。然後還要將內核空間page cache中的數據拷貝到用戶空間的IO Buffer緩衝空間(因為cat程序的源代碼中使用了標準IO庫stdio),然後cat進程從自己的IO Buffer中讀取數據。這就是整個讀數據的過程。

需要注意的是,雖然這兩段緩衝空間都在內存中,但仍然有拷貝操作,因為內核的內存空間和用戶進程的虛擬內存空間是隔離的,用戶空間進程沒有權限訪問到內核空間的內存,但是內核具有最高權限,允許訪問任何內存地址。換句話說,在將Kernel Buffer的數據拷貝到IO Buffer空間的過程中,需要陷入到內核,OS需要掌控CPU。

此外,Linux也提供了所謂的直接IO模式,只需使用一個稱為O_DIRECT的標記即可,這時會繞過Kernel Buffer,直接將硬件數據拷貝到用戶空間。雖然看上去直接IO少了一個層次的參與感覺性能會更優秀,但實際上並非如此,操作系統為內核緩衝空間做了非常多的優化,使得並不會因此而降低性能。最典型且常見的一個優化是預讀功能,它表示在讀數據時,會比所請求要讀取的數據量多讀一點放入到Kernel Buffer,這樣在下次讀取接下來的一段數據時可以直接從Kernel Buffer中取數據,而無需再和硬件IO交互。所以,使用直接IO模式的場景是非常少的,一般只會在自帶了完整緩衝模型的大型軟件(比如數據庫系統)上可能會使用直接IO模式。

上面所描述的都是讀操作,關於寫操作,這裏不再多花篇幅去描述,整體過程和讀是類似的,都會經過IO Buffer和Kernel Buffer,只是其中一些細節有所不同,如果感興趣,可以閱讀《Linux/Unix系統編程手冊》的第13章。

本站聲明:網站內容來源於博客園,如有侵權,請聯繫我們,我們將及時處理

【其他文章推薦】

※如何讓商品強力曝光呢? 網頁設計公司幫您建置最吸引人的網站,提高曝光率!!

網頁設計一頭霧水??該從何著手呢? 找到專業技術的網頁設計公司,幫您輕鬆架站!

※想知道最厲害的台北網頁設計公司推薦台中網頁設計公司推薦專業設計師”嚨底家”!!